Thứ Hai, 23-12-2024 11:12 GMT +7
Thể lệ tạp chí Trường Đại học Hạ Long
I. THỂ LỆ TẠP CHÍ
1. Tạp chí Khoa học Đại học Hạ Long công bố các công trình nghiên cứu, bài viết tổng quan trong nhiều lĩnh vực khoa học: Khoa học xã hội, khoa học nhân văn, khoa học tự nhiên, khoa học kỹ thuật và công nghệ, khoa hoc nông nghiệp và các bài thông tin giới thiệu công nghệ và sản phẩm nghiên cứu về các lĩnh vực nêu trên. Thể loại bài viết bao gồm:
– Bài báo nghiên cứu (Original Research): Bài viết trình bày những kết quả nghiên cứu mới (nghiên cứu gốc) có chất lượng khoa học, hay đề xuất một phương pháp mới, ý tưởng mới hoặc một giải pháp mới.
– Bài tổng quan (Review): Bài viết được tổng hợp từ các nguồn tư liệu thứ cấp (chủ yếu là các bài báo nghiên cứu đăng tải trong các tạp chí khoa học hàn lâm) về một chủ đề cụ thể.
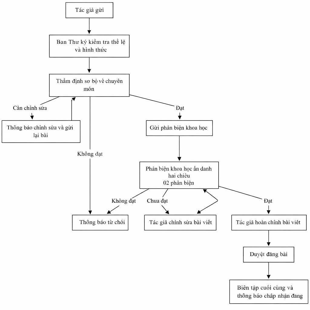
2. Tạp chí miễn phí đăng bài đối với tất cả các bài báo của các tác giả trong và ngoài Nhà trường. Bài gửi đăng có nội dung mới, chưa đăng trên các sách, tạp chí khoa học khác. Mỗi bài viết được nhận đăng phải qua ít nhất 2 vòng phản biện độc lập, ẩn danh, chỉnh sửa ngôn ngữ tiếng Việt và tiếng Anh nghiêm ngặt.
3. Cấu trúc và dung lượng bài báo
3.1. Dung lượng bài báo từ 4000-7000 chữ.
3.2. Cấu trúc bài báo gồm:
– Tiêu đề: độ dài tiêu đề không quá 30 chữ (chữ in hoa, đậm),
– Tên tác giả (chữ thường, đậm), đơn vị công tác/địa chỉ của tác giả (chữ thường, nghiêng);
– Tóm tắt: bài viết không quá 250 chữ (chữ thường, đứng) và được dịch ra tiếng Anh.
– Từ khóa: từ 3 – 6 từ/cụm từ (Tiếng Việt và tiếng Anh, chữ in thường, nghiêng);
– Nội dung gồm các mục: 1. Đặt vấn đề/ dẫn nhập. 2. Phương pháp nghiên cứu (nếu có), 3. Kết quả và thảo luận/Nội dung nghiên cứu, 4. Kết luận, 5. Lời cảm ơn (nếu có), 6. Tài liệu tham khảo (đầu mục chữ in hoa, nội dung chữ thường).
Lưu ý:
– Đối với bài báo viết bằng tiếng Anh thì phải có tiêu đề bài báo; tên và địa chỉ tác giả; tóm tắt; từ khóa bằng tiếng Việt.
– Cuối bài ghi rõ thông tin tác giả gồm: Họ tên, học hàm, học vị, chức vụ, địa chỉ cơ quan làm việc, địa chỉ liên lạc: điện thoại/E-mail của tác giả/.
4. Hình thức trình bày
Bản thảo bài báo được đánh máy vi tính trên phần mềm MS Word, định dạng khổ A4, lề trái: 3cm; lề trên, dưới, và phải: 2cm; font chữ Times New Roman, cỡ chữ 11, dãn dòng đơn (single) (Xem chi tiết mẫu trình bày).
– Bài báo có thể gồm các tiểu mục, nhưng không vượt quá 3 cấp (trình bày tới mục ba chấm (1.1.1., 1.1.2…).
– Thuật ngữ: Thuật ngữ khoa học nếu chưa được Việt hóa thì ưu tiên dùng nguyên bản tiếng Anh. Đối với thực vật, động vật và vi sinh vật khi trình bày lần đầu tiên trong bài báo cần kèm theo tên khoa học.
– Đơn vị đo lường: Sử dụng hệ thống đơn vị đo lường quốc tế đối với tất cả các số liệu.
– Công thức toán học phải được soạn bằng chức năng Equation của phần mềm MS. Word
– Bảng/hình: Thứ tự bảng và hình được đánh số thứ tự tăng dần từ đầu đến cuối bài viết (Bảng 1, Bảng 2, Bảng 3; Hình 1, Hình 2, Hình 3…). Tên Bảng được đặt ngay trên bảng, tên hình đặt ngay dưới hình.
– Chú thích: Đánh số thứ tự 1, 2, 3… và để ở cuối trang (footnote).
– Trích dẫn và liệt kê tài liệu tham khảo theo chuẩn APA (American Psychological Association), xem hướng dẫn chi tiết
5. Tác giả bài báo chịu trách nhiệm về thông tin mình cung cấp và chấp nhận quyền biên tập, đánh giá, phân loại của Ban biên tập. Bài báo được đăng, tác giả được tặng 01 cuốn Tạp chí, được hưởng nhuận bút và tính giờ nghiên cứu khoa học (nếu là giảng viên của Trường).
6. Địa chỉ liên hệ gửi bài: Tạp chí Khoa học Đại học Hạ Long, 258 đường Bạch Đằng, phường Nam Khê, thành phố Uông Bí, tỉnh Quảng Ninh.; Email: bbtkh@daihochalong.edu.vn; Điện thoại: 0962695469; 0916099189; 0915558456
II. QUY TRÌNH DUYỆT BÀI

Bình luận